世晟机械科技有限公司

达克罗清洗设备

通过式清洗机




  • 清洗机
     
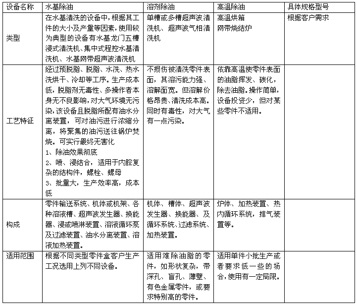
    清洗设备:工件的前处理是决定达克罗涂覆加工的质量的重要工序。我公司可根据产品的需要为客户提供各类清洗装置,以最经济的投入达到最佳的清洗效果。







    性质: *
    姓名: *
    您的电话号码: *
    传真:
    E-mail: *
    邮编:
    联系地址: *
    产品选择:
    设备施工地点: *
    设备需求时间:
    购买留言: *
    验证码:   看不清?点击更换 看不清? 点击更换
      
    官方微博
    分享:
    微信
    世晟机械科技有限公司 版权所有 苏ICP备11079303号 ©2010- SHISHENG CHINA ALL RIGHTS RESERVED

    产品展示

    服务与配件

    活动站

    产品在线订购

    返回

    回到顶部